近日,实验室教育神经科学研究团队在生物学综合类期刊eLife(中科院1区TOP)发表题为“A stress-activated neuronal ensemble in the supramammillary nucleus produces anxiety-like behavior in male mice”的研究论文。张金铭博士为第一作者,韩静教授为通讯作者。

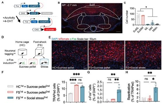
研究团队聚焦压力导致焦虑等情绪障碍的社会问题,结合急性与慢性应激模型,通过免疫染色、电生理记录、钙成像及病毒示踪等多种手段,发现下丘脑上乳头体核(Supramammillary nucleus, SuM)对不同类型的应激刺激均表现出显著激活、神经元放电频率明显升高,应用化学遗传学手段激活SuM神经元,可显著增强小鼠的焦虑样行为,提示了该脑区在情绪调控中的重要功能;同时研究利用TRAP策略成功标记并操控SuM中的SANs,发现该神经元群体对压力具有高度特异性响应,而对奖励刺激不敏感。该研究系统揭示了SuM在焦虑调控中的关键作用,并首次鉴定出一类由压力特异性激活的神经元群体(Stress-activated neurons, SANs)及其相关神经环路,为进一步揭示压力导致焦虑等情绪障碍的神经机制提供了实验依据。

功能实验表明,选择性激活SANs不仅显著提升焦虑样行为,还可升高外周应激激素皮质酮水平,抑制奖励寻求行为,表明其在应激-情绪耦合中的核心作用。这些结果支持SANs作为编码压力相关负性情绪的重要神经基础。

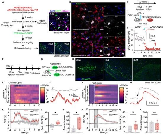
本研究进一步解析了SuM的上游输入,发现腹侧下托(vSub)而非背侧下托(dSub)向SuM投射的谷氨酸能神经通路在焦虑调控中具有关键作用。光纤钙成像显示,vSub-SuM投射在焦虑相关行为过程中显著激活,而慢性抑制该通路可有效缓解慢性社会挫败应激诱导的焦虑表型。这一发现明确了海马腹侧通路在情绪调控中的功能分工。

本研究从神经元群体与环路两个层面系统阐明了“应激-焦虑”转化的神经机制,提出SuM及其SANs和vSub-SuM通路构成调控焦虑的重要神经网络。该成果不仅拓展了对情绪调控脑机制的理解,也为焦虑障碍的干预提供了潜在的新靶点。
该研究得到国家自然科学基金项目、科技创新2030-重大项目、陕西省创新团队支持项目和陕西省自然科学基金的资助。
论文信息:Jinming Zhang, Kexin Yu, Junmin Zhang, Yuan Chang, Xiao Sun, Zhaoqiang Qian, Zongpeng Sun, Yanning Qiao, Zhiqiang Liu, Wei Ren, Jing Han* (2026) A stress-activated neuronal ensemble in the supramammillary nucleus produces anxiety-like behavior in male mice eLife 14:RP108593
全文链接:https://doi.org/10.7554/eLife.108593
实验室教育神经科学研究团队长期招聘博士后,欢迎有神经科学或相关背景的博士垂询。有意者请附简历联系韩静教授:jh2012@snnu.edu.cn。